
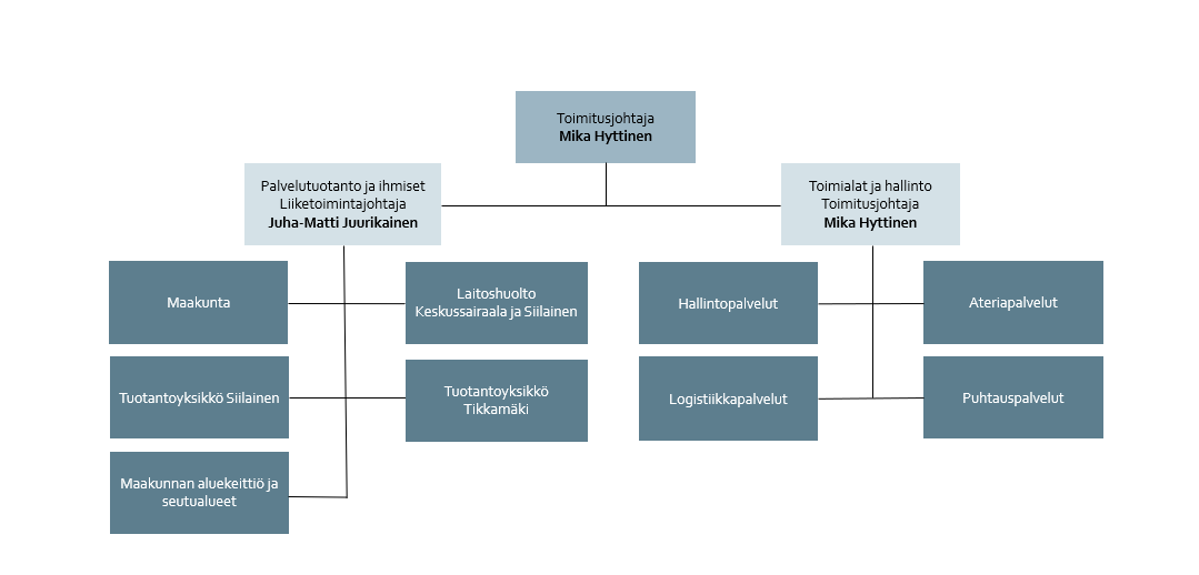
Organisaatio
Polkka-yhtiötä johtaa toimitusjohtaja Mika Hyttinen. Toimialat, niiden kehittäminen ja hallintopalvelut ovat toimitusjohtajan suorassa ohjauksessa. Ateria- ja puhtauspuolen palvelutuotantoa sekä henkilöstöä ohjaa liiketoimintajohtaja Juha-Matti Juurikainen.


